在线结算、在线支付、自动到帐、自动上货、网购批发 专注服务中小企业 会员中心 | 设为首页 | 加入收藏 | 繁体中文
服务热线:400-6966-014 咨询
网站首页软件购买软件动态软件下载常见问题全网推广合作商招贤纳士关于我们媒体报道
栏目导航
新闻搜索
热门点击
联系我们
  • 网址:www.we0546.com
  • 邮箱:414787450@qq.com
  • 电话:4006966014
  • 地址:山东省东营市东营区西二路471号北海嘉园C座305号

  • 首页新闻中心  
     
    个人信息有望不再裸奔:App收集隐私将有国标
    来源:转载 点击数:1178次 更新时间:2019/8/13 15:24:17

     来源:北京日报

      App收集个人信息也将有国标,大家的隐私不会再继续“裸奔”。记者8月8日获悉,全国信息安全标准化技术委员会发布了《信息安全技术 移动互联网应用(App)收集个人信息基本规范(草案)》,有关部门也开始就此征求意见。

      记者了解到,这次全国信息安全标准化技术委员会公布了由国家市场监管总局和国家标准化管理委员会共同起草的《信息安全技术 移动互联网应用(App)收集个人信息基本规范(草案)》。

      该草案现面向社会公开征求意见,有关各方可于2019年8月31日24:00前将意见或建议反馈至其秘书处,联系邮箱为wangjiao@cesi.cn。

      草案提出,该标准明确了移动互联网应用收集个人信息时应满足的基本要求,用以规范移动互联网 应用运营者收集个人信息的行为。这一标准适用于移动互联网应用的开发和运营,也可用于移动互联网应用的技术评估、监督检查。

      该草案明确,最少信息是保障某一服务类型正常运行所必需的个人信息,包括与服务类型直接相关,一旦缺少将导致该类型服务无法实现或无法正常运行的个人信息,以及法律法规等规范性文件要求必须收集的个人信息。同时,最小权限范围则是保障某一服务类型正常运行所必需的最少系统权限。

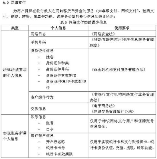
      记者注意到,这次草案对21类App的最少信息做出了规定,包括了地图导航、网络约车、即时通讯、博客论坛、网络支付、新闻资讯、网上购物、短视频、快递配送、餐饮外卖、交通票务、婚恋相亲、求职招聘、金融借贷、房屋租售、二手车交易、运动健身、问诊挂号、浏览器、输入法、安全管理。

      草案规定的网络支付App拥有较大权限,其可收集姓名、身份证件种类、身份证件号码、身份证件有效期限、身份证件复印件或影印件,以及账号信息、账号、口令,还有银行账户信息、开户行名称、银行卡卡号、银行卡有效期限等诸多敏感信息。

      与之相对,即时通讯类App权限要小得多,只能收集用户的账号信息、口令等。虽然这类软件可收集用户的好友和群列表信息,但不应强制读取用户的通讯录。

      至于地图导航App只能收集两类信息,即用户的网络日志和精准定位信息,其他信息则不应进行收集。

      另外针对安卓6.0系统及以上的危险权限,草案也给出了各种服务类型的最小权限范围,如网络约车有位置权限、拨打电话权限;新闻资讯和网上购物则无权限;短视频有存储权限;运动健身有位置权限何传感器权限;安全管理则有存储权限、获取应用账户、读取电话状态权限、短信权限等。

      记者注意到,今年7月App专项治理工作组曾发布通报,对10款存在无隐私政策问题的APP,及20款“违反合法、正当、必要原则”收集使用个人信息的App进行了通报。中国银行、旺信、猎豹安全大师等知名应用赫然在列。

      事实上,就在7月初工信部通报的今年一季度电信服务质量情况显示,猎豹浏览器、小红书、网易考拉、融360等18款App就存在未经用户同意收集个人信息的问题。

      目前,App忽视隐私问题不仅频发,更令人感到担忧的是,在管理方面也存在着标准缺失的问题。这次App收集个人信息的国标草案亮相,无疑将极大改善公众个人隐私信息在部分App中“裸奔”的问题。

      图片来源:全国信息安全标准化技术委员会


    版权申明:本站文章均来自网络转载,本站无法鉴别所上传图片或文字的知识版权,如果侵犯,请及时通知我们,本网站将在第一时间及时删除

    【刷新页面】【加入收藏】【打印此文】 【关闭窗口】
    上一篇:涉嫌售卖“违法违禁品” 微信封禁5000余个群 下一篇:外媒:中国网贷太容易 潜在的麻烦却不少
     

      友情链接
    腾讯企业QQ招商银行金山360工商银行支付宝财付通
    快递查询东营招聘网绿色软件下载软件盒子天空下载西西软件园太平洋电脑网天极下载多多软件站
    好特下载飞翔下载泡泡网下载ECSHOP非凡软件站ZOL分流下硅谷动力豆豆网it168下
    广告服务 | 联系我们 | 关于我们 | 版权声明 | 友情链接
    Copyright 2009 - 2010 Powered By Zhirui Ver 3.6.5 鲁ICP备13019314号
    邮件:414787450@qq.com 电话:4006966014  地址:山东省东营市东营区西二路471号北海嘉园C座305号  法律顾问:山东众成仁和律师事务所