在线结算、在线支付、自动到帐、自动上货、网购批发 专注服务中小企业 会员中心 | 设为首页 | 加入收藏 | 繁体中文
服务热线:400-6966-014 咨询
网站首页软件购买软件动态软件下载常见问题全网推广合作商招贤纳士关于我们媒体报道
栏目导航
新闻搜索
热门点击
联系我们
  • 网址:www.we0546.com
  • 邮箱:414787450@qq.com
  • 电话:4006966014
  • 地址:山东省东营市东营区西二路471号北海嘉园C座305号

  • 首页新闻中心  
     
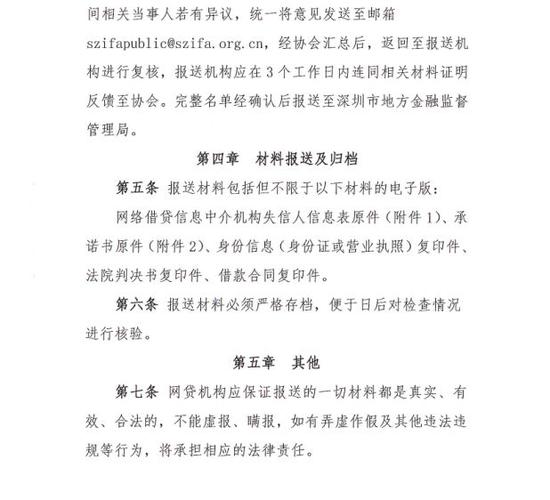
    互金协会:网贷借款逾期6个月可列入严重失信人名单
    来源:转载 点击数:1012次 更新时间:2019/7/5 15:45:08

    新浪科技讯 7月5日下午消息,深圳市互联网金融协会发布关于《深圳市互联网金融协会失信惩戒操作规范》。根据《规范》,经依法认定存在严重失信行为的网贷借款人,符合逾期时间超过6个月,经合法、必要的催收,且未按要求如实提交财产申报资料情形的,可以认定为存在严重失信行为,可列入严重失信网贷借款人名单。


    版权申明:本站文章均来自网络转载,本站无法鉴别所上传图片或文字的知识版权,如果侵犯,请及时通知我们,本网站将在第一时间及时删除。


    【刷新页面】【加入收藏】【打印此文】 【关闭窗口】
    上一篇:传超百万微信号遭封杀,“私域流量”为何令微信忧心 下一篇:央行:一季度网络支付58万亿元 同比增长13.44%
     

      友情链接
    腾讯企业QQ招商银行金山360工商银行支付宝财付通
    快递查询东营招聘网绿色软件下载软件盒子天空下载西西软件园太平洋电脑网天极下载多多软件站
    好特下载飞翔下载泡泡网下载ECSHOP非凡软件站ZOL分流下硅谷动力豆豆网it168下
    广告服务 | 联系我们 | 关于我们 | 版权声明 | 友情链接
    Copyright 2009 - 2010 Powered By Zhirui Ver 3.6.5 鲁ICP备13019314号
    邮件:414787450@qq.com 电话:4006966014  地址:山东省东营市东营区西二路471号北海嘉园C座305号  法律顾问:山东众成仁和律师事务所